大连地铁1号线三期,13号线最新消息
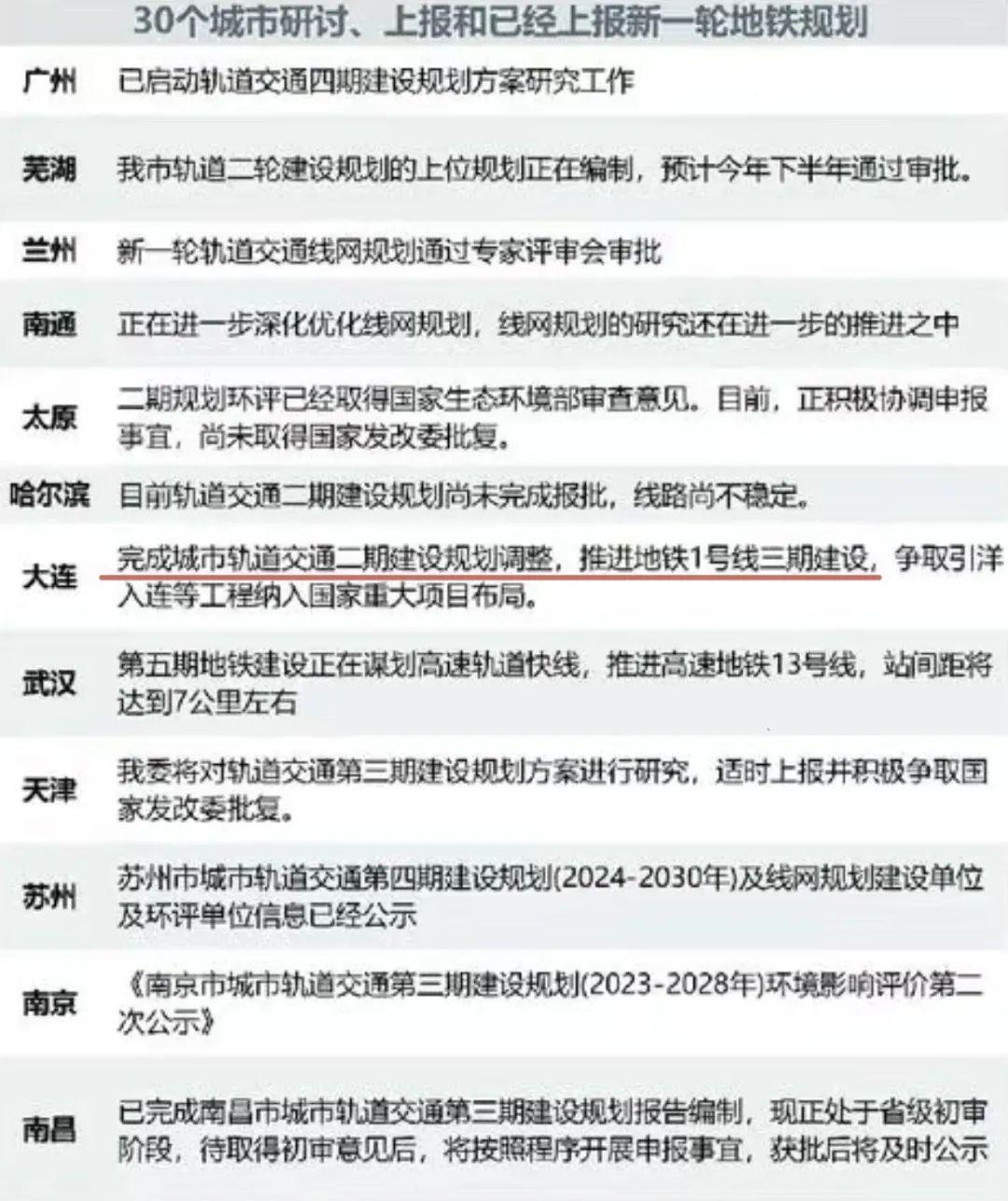
去年大连公布“大连轨道交通建设二期规划调整”的环评公示。调整后的大连地铁1 号线三期工程,南起姚家站,终点为新机场站。线路全长约 14.1km,设站 4 座,较原二期建设规划增加 1 座,采用地下敷设方式。调整后的地铁13 号线二期,南起大连北站,终至九里站,与大连地铁 13 号线一期工程连接。全线设车站 11 座,较原二期建设规划新增 4 座。

目前1号线三期和调整较大的13号线二期一同并入大连第二轮新建地铁线路,并已经申报。原计划两条线路主体施工都将于2023年内启动,1号线三期由于是连接主城区与新机场的主要轨道交通路线,原计划先于13号线二期,在2023年8月开工,这样可以满足新机场投用前即开通的节点。而地铁13号线二期,原定开工时间为2023年底。

目前,由于大连第二轮地铁路线申报的批复的遥遥无期。据大连规划吧消息,目前年内仅推动地铁1号线三期工程,而13号线二期将推迟至2024年开工。
