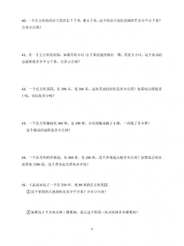
一公顷等于多少平方米(四年级上册公顷和平方千米专项练习题)
本单元记住1公顷=10000平方米,1平方千米=100公顷,再根据以往学习的面积单位之间的换算。本单元知识点不多,都是以往知识点。







一公顷等于多少平方米(四年级上册公顷和平方千米专项练习题)
本单元记住1公顷=10000平方米,1平方千米=100公顷,再根据以往学习的面积单位之间的换算。本单元知识点不多,都是以往知识点。







相关标签:
如何删除文本框 快速删除word文本框的两种方法 在word中使用文本框,可以让文本框中的内容被特别强调。并让读者的注意力第一时间集中到这上面来。但是,如果文档比较简单,不需要...
老婆要离婚我不想离怎么办(老婆要离婚我不想离婚怎么办) 表单上应该有你们所有争吵的问题。当你在面对这些问题能够找到成熟的解决方法,并且在面对新问题的时候能够双赢得解...
老公跟前任聊天是精神出轨吗(老公背着我跟前女友联系) 婚姻会成为爱情的坟墓,但我还不知道。当我知道的时候,我发现我没有勇气走出坟墓。 我现在越来越感到沮丧和苦恼。我...
完美主义个性是什么因素 完美主义个性是什么因素 完美主义是一种常见的个性特征,它包含着追求卓越、精益求精的意识和行为。完美主义个性能够使人在生活和工作中变得更加出色...
女生接吻时,会有哪些无法控制的身体反应 接吻时女生会有,什么身体反应呢?关于这个问题,兄弟们肯定很想知道,那今天就分享三点,看看你的女朋友,是不是也这样。 第一:会...
新型养殖大棚价格(新型养殖大棚材料) 新型养殖大棚价格因产品类型、尺寸和配置等因素而有所不同,但一般不会超过传统养殖大棚的价格。根据市场调研,大部分新型养殖大棚的价格...
如何用微波炉烤鸡翅 ?烤鸡翅的做法 许多人都喜欢吃鸡翅,而鸡翅仿佛怎么做都很好吃,不管是可乐鸡翅,抑或是啤酒鸡翅,烤的,煮的,只要掌握了火候都可以做的很好吃。现在我...
郑秋冬和熊青春分手没你想的那么简单,真正原因让人泪流满面! 猎场从郑秋冬和熊青春分手而达到了一个小高潮,熊青春为什么会和郑秋冬分手呢?表面上看是因为前男友回来,也有...
让子弹飞汤师爷指的谁 怎么说呢?我理解的,我谈谈我理解让子弹飞这部剧,这部剧包含了太多的隐喻,一般的人不看个几遍,还真的看不懂,首先,故事的开头是,师爷与县长与县长...
男人冷落你的时候,高情商女人是怎么对付的? 对付男人忽冷忽热绝招有哪些,对付男人冷落你方法,面对忽冷忽热的男人,这样对他才是最好的方式,如果你最讨厌感情中的一种状态...
世界上最难写的汉字(史上最难写的10个汉字,看看你有没有写好) 这十个字,笔划虽少,看似简单,结构却最难把握,其中的哲理,也耐人寻味。 人 写"人"需两笔 ,做人要一生,一...
老公出轨变心还能不能变好如初吗:可以 老公出轨变心还能不能变好如初吗?可以的,就是需要一些时间和方法!老公出轨会一段脑疯期,觉得小三就是自己的挚爱了,所以要离婚或者威胁...
早些泄怎么食疗(早痿阳泄吃什么) 早些泄怎么食疗,下面一起来看看吧。女人月经期间,这4种食物敞开吃,排出污血,子宫更干净!1、红枣。红枣是一种非常好的补血食物,它含有丰...
妈妈是超人大麟子妈妈叫什么(妈妈是超人邓莎大麟子) 软萌软萌的大麟子谁不喜欢啊~多少人像我一样冲着满嘴都是甜言蜜语,撩妹技能Max的嗯哼去看的,结果被超级可爱的大麟子圈粉了...
柚子怎么挑?记住3个挑选方法,买柚子不困难,皮薄肉多甜度高 柚子除了好吃,还是一种很有营养的水果,富含多种维生素、胡萝卜素等,常吃柚子对身体特别好,尤其在秋季吃柚子...
孙燕姿的歌(孙燕姿微博) 孙燕姿的歌曲《遇见你真好,你是我的幸运,我是你的不幸。”这首歌的旋律非常动听,歌词也很感人,让人听了不禁潸然泪下。但是在现实生活中,我我们却...
股价是由什么决定的(上市公司股价是由什么决定的) 股民一定要认清楚,现在股市中有七亏两平一赚的说法,总是梦想着在股市中一年翻番的梦想是不太现实的。 如果是林园那样的...
糖蒜腌多久没有辣味,糖蒜要腌制多久才能完全透? 糖蒜要腌制多久才能完全透 至少半个月。 用料:鲜蒜头500g、盐10g、食醋适量、红糖适量。 腌制糖蒜步骤: 1、将蒜头洗净,沥去水分...
西安是哪个省,西安是哪个省的?西安属于哪个省? 西安是哪个省的西安属于哪个省 西安属于陕西省,是省会。 西安古称“长安”“京兆”,是举世闻名的世界四大文明古都之一,居中...
降维打击通俗解释() 大家好,近期很多朋友对于 降维打击通俗解释 产不是很理解。然后还有一些网友想弄清楚,(www)已经为你找到了相关问题的答案,接下来和我们一起看看吧,...