高考体检受限1和2哪些专业不能报(高考体检结果报考专业建议)
上篇分享了高考体检时间及相关注意事项。今天接着分享,高考体检之后的一些问题。
高考体检结果在哪查?
高考体检结果一般在体检一周后就能出来。家长及时关注考生所在地的教育考试官网,体检结果出来后就在官网公布。登录本地教育考试官网,就能查到考生的高考体检结果。学校也会打印出体检结果表,班主任发到孩子手中,自己认真校对体检结果,如果发现问题及时提出来,没有问题就正常签名。

班主任通知体检时间

体检结果出来时间
高考体检结果是什么?
所有参加高考的学生经过专业系统的高考体检后,(眼科、外科、内科、耳鼻喉科、口腔科、胸透等),各科医生做出各科体检结论(根据《普通高等学校招生体检工作指导意见》中所列条款,同时结合考生体检的身体状况)。最后,主检医生根据《普通高等学校招生体检工作指导意见》,汇总各科结论,为考生得出一个“报考专业建议”,这就是体检结果。

体检结果
体检结果发下来要仔细检查
认真看每一项体检数据。若体检表上有数值记错了、有偏差,马上跟班主任老师反应,学校会跟医院沟通申请复查。
可以用手机拍下最后一档的体检结果,自己去对照《普通高等学校招生体检工作指导意见》(指导意见的制定就是根据高中生的生理特点,体质状况及高校各专业对考生身体条件的要求),查查自己在哪些专业受限。在填报志愿时,还要认真参考各高校的招生章程中对专业的具体要求,避开限报的专业,选择适合自己的专业,放心填报。

体检工作指导意见部分
“不予录取”和“不宜就读”有啥区别?
《普通高等学校招生体检工作指导意见》中有“不予录取”和“不宜就读”两种提法,供考生填报志愿参考。
“不予录取”具有肯定性!
就是指考生如果填报了“不予录取”的志愿专业,即使成绩再高也不会被录取。
“不宜就读”更侧重于建议性!
是指考生即便报考了不宜就读的专业,学校也不能以此为据,拒绝录取达到相关要求的考生。
不宜就读专业示例
两耳听力均在3米以内,或一耳听力在5米,另一耳全聋的不宜就读:
法学各专业、外国语言文学各专业以及外交学、新闻学侦察学、学前教育音乐学录音艺术、土木工程、交通运输、动物科学、动物医学各专业、医学各专业。
嗅觉迟钝、口吃、步态异常驼背,面部疤痕、血管瘤黑色素痣、白癜风的,不宜就读:
教育学类、公安学类各专业以及外交学、法学、新闻学音乐表演、表演各专业。
斜视、嗅觉迟钝、口吃不宜就读:医学类专业。脊椎侧弯不宜就读:
教育学类、公安学类各专业以及外交学、法学、新闻学、音乐表演、表演各专业。
以上内容供考生在报考专业志愿时参考。高校不能以此为依据拒绝录取达到相关要求的考生。

近视眼不能报考的专业有哪些?
裸眼视力:
任何一只眼睛的裸眼视力低于5.0(1.0),不能报考的专业有:
飞行技术、航海技术、消防工程、刑事科学技术、侦察。专科专业有:海洋船舶驾驶以及与以上专业相同或相近专业(如民航空中交通管制)。
任何一眼裸眼视力低于4.8,不能录取的专业有:
轮机工程运动训练、民族传统体育专科专业、烹饪与营养、烹饪工艺等。
屈光不正(近视眼或远视眼):任何一眼矫正视力达到4.8,但镜片度数大于400度,不宜就读专业有:
海洋技术、海洋科学、测控技术与仪器、核工程与核技术、生物医学工程服装设计与工程、飞行器制造工程。专科专业:与以上相同或相近专业。

公安普通高等学校视力要求:
左右眼单眼裸视力:
理科类专业应在4.9(0.8)以上;
文科类专业应4.8(0.6)以上。
无色盲、色弱。
近视眼的考生想要报考军警校,想要做激光手术,建议提前半年去做,等体检的时候已经完全恢复了。

仔细看目标高校公示的招生章程,对身高体重,视力,听力,色觉等身体条件有特殊要求的,都会明确写在章程里。
每年都有考生因入学体检未达到院校录取标准被退档,这种遗憾,报考时细心点就能避免的。
还有,绝对不能隐瞒自己身体情况,就算过了高考体检,入学体检也无法瞒天过海。因为这个原因被退学,得不偿失。有些专业对身体或性别有特殊要求,不光是高校选拔人才需要,更是为了保护考生本身!比如海事大学一些特别艰苦的专业明确规定不招女生;还有公安类大学,招男生远远多于女生,也是因为有些专业对女生来说太艰苦,身体不能承受。

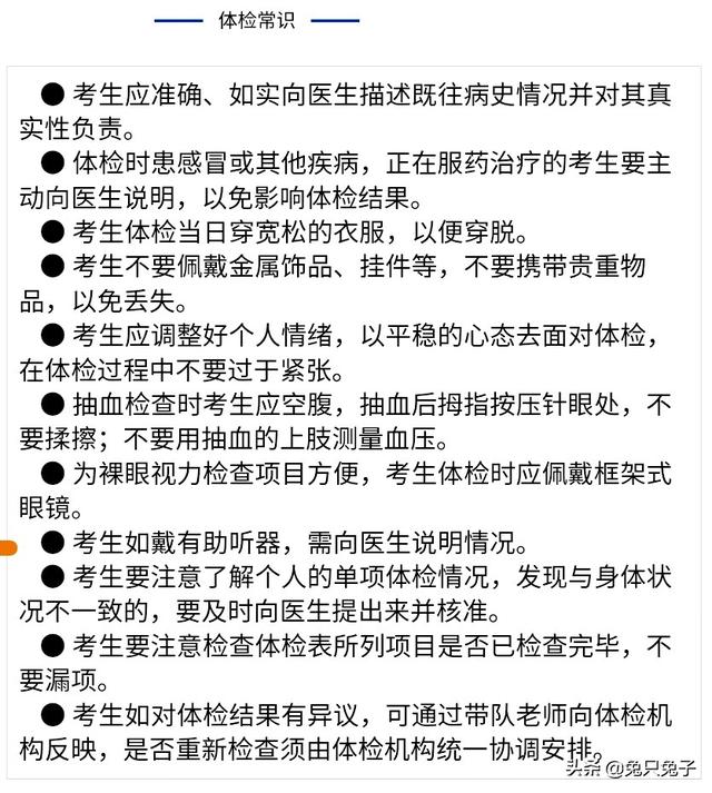
高考体检常识
#2025育见美好##在头条看世界#
,